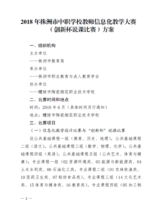
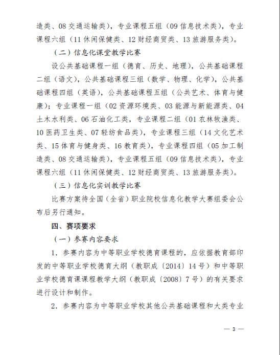
为优化网络服务体验,我校官方原网站地址www.lxtxdjd.com已停止访问,现启用全新域名地址www.hnhkjsxy.cn,各位用户可点击浮窗进入新网址访问网站,感谢您对我院工作的支持!
湖南航空技师九州网页版 2025年7月
来源: 人气:6554 时间:2018-05-18