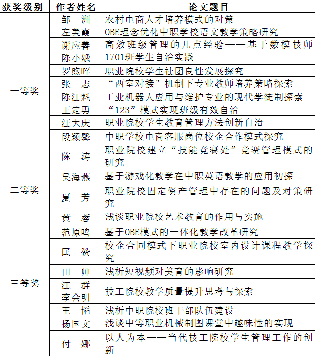
接市教科院通知,我院教职工在2019年度株洲市职业教育与成人教育学会优秀论文评选中喜获佳绩,邹洲等10人获市一等奖,吴海燕等2人获市二等奖,黄蓉等8人获市三等奖。
特此通报,具体获奖名单附后。 (科研处)
接市教科院通知,我院教职工在2019年度株洲市职业教育与成人教育学会优秀论文评选中喜获佳绩,邹洲等10人获市一等奖,吴海燕等2人获市二等奖,黄蓉等8人获市三等奖。
特此通报,具体获奖名单附后。 (科研处)
校址:株洲市云龙示范区职教大学城 湘ICP备18007398号
邮编:412006 微信公众号:hngmjsxywx 营业执照查看
网站维护:信息中心 电话:0731-22039673 QQ:hngmjsxyc(微信)
版权所有 Copyright 2009-2010 湖南航空技师九州网页版(原九州网页版)
微信公众号
手机端二维码